2020-2021年度全国公立医院党建征集活动入选案例名单揭晓
为庆祝中国共产党成立100周年,展示全国公立医院党建工作成果,推动公立医院把党史学习教育与医院实际工作有效结合,在国家卫生健康委全国医院党建工作指导委员会办公室指导支持下,人民健康面向全国各级公立医院开展“2020-2021全国公立医院党建创新案例征集活动”及“党史学习教育‘我为群众办实事’公立医院党建工作创新案例征集活动”,旨在通过挖掘宣传公立医院开展“我为群众办实事”实践活动的创新做法、典型经验和实际成效,发挥先进典型的示范引领作用。
本次案例征集活动以全国公立医院为主体,围绕“疫情防控中的医院党建创新”“医院党建制度和责任创新”“互联网+党建创新”“党员教育创新”“党建与业务融合创新”等方面征集案例。自活动开展以来,共收到来自全国各地的有效案例846个,经过初选、专家评议等环节,推选出“2020-2021全国公立医院党建创新案例”和“党史学习教育‘我为群众办实事’公立医院党建工作创新案例”。
入选案例名单如下:
“2020-2021全国公立医院党建创新案例”获选名单



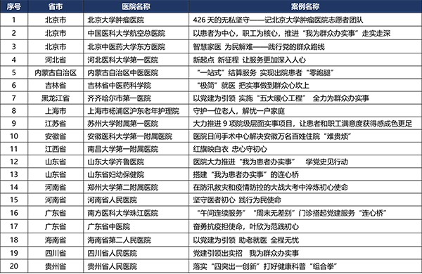
“党史学习教育‘我为群众办实事 ’”公立医院党建工作创新案例获选名单

人民健康APP
人民好医生APP
热门点击排行榜
联系我们
|
人民健康网微信
微信号:rmwjkpd 公众号:人民网健康 |
人民健康网微博
微博昵称: 人民网健康卫生频道 |
|
电话:010-65367951 邮箱:health@people.cn | |




